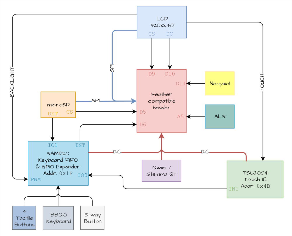
Block Diagram
This diagram shows the Feather pins used by various peripherals on the FeatherWing. For a full pinout of the Feather socket, see Feather Specification.
Click for a larger version.
Last modified August 5, 2024
This diagram shows the Feather pins used by various peripherals on the FeatherWing. For a full pinout of the Feather socket, see Feather Specification.
Click for a larger version.